2025年公司招收法学学术学位博士研究生和法律专业学位博士研究生,招生方式为申请-考核制。有意报考公司2025年博士研究生者,请详见《2025年博士研究生招生专业目录》,了解博士招生相关信息。现将有关博士研究生招生事项公告如下。
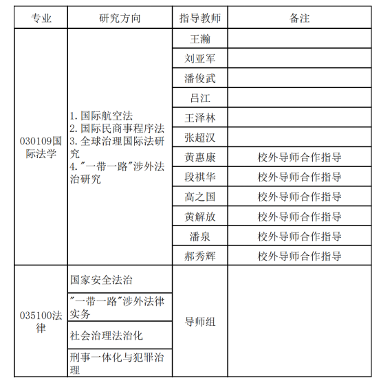
一、国际法学招生专业方向、导师和招生计划

二、考生须符合的基本条件
(一)报名参加公司2025年博士研究生招生考试的人员,须符合下列条件:
1.中华人民共和国公民。
2.拥护中国共产党的领导,热爱祖国,品德良好,遵纪守法。
3.身体和心理健康状况符合国家规定的体检标准。
4.考生学历、学位须符合下列条件之一:
(1)已获得硕士学位;
(2)应届硕士毕业生。须在录取当年入学前(以公司开学报到日为准)取得硕士学位;
(3)在国外或港、澳、台地区取得硕士学位(须在报名时取得教育部留学服务中心的学历学位认证报告)。
5.有两名以上(含两名)所报考学科专业领域内的教授(或相当专业技术职称的专家)的书面推荐意见。
6.在读博士研究生报考须在报名前征得所在培养单位同意,并符合教育部学籍管理规定要求。
(二)报考法律博士的考生,须符合以下条件:
1.符合(一)中各项要求。
2.本科专业、硕士专业之一应为法学专业或法律硕士,或取得法律职业资格证书。
3.具有法治实务领域5年及以上(以报名截止日期为准)全职工作经历,工作业绩优秀,获得所在单位的推荐。
(三)报考法学博士(定向就业)的考生,须符合以下条件:
1.符合(一)中各项要求。
2.在法学或相近研究领域的南大核心期刊或北大核心期刊独立发表1篇以上的学术论文,或主持完成厅局级以上科研项目1项,或获得省部级以上科研奖励(本人排名前5)。
(四)现役军人报考,按军队相关部门规定办理。
三、报名程序和方法
申请流程包括网上报名和提交材料。
(一)网上报名。时间为2025年1月18日至 2025年3月5日。
(二) 提交材料。考 生 登 录 “ 中 国 研 究 生 招 生 信 息 网 ”(https://yz.chsi.com.cn/)按照网报流程注册报名,并按要求上传规定的电子材料。在上述报名日期内,考生可自行修改、校正网报信息。凡不按要求报名、网报信息误填、错填或填报虚假信息而造成不能考试等后果,由考生本人承担。
(三)缴纳报名费150元/人,报名时在中国研究生招生信息网上直接缴纳,不接受其他方式支付,网报时间截止前未成功交纳报名费的视为报名信息无效。
四、国际法学科专业简介
国际法学专业以国际法、涉外法和比较法为研究对象,培养卓越涉外法律人才。卓越涉外法律人才要求具有社会主义法治理念和政治立场,法治信仰坚定、法律职业伦理和职业道德优秀,法学专业基础扎实、通晓国际规则,法律实践能力与外语应用能力强,综合素质高,具有创新精神和开阔的国际化视野,适应世界多极化、经济全球化深入发展和国家对外开放的需要,能够参与我国涉外法律实务、维护国家利益。
英国正版365官网国际法学科研究力量雄厚。在国际航空法、国际贸易法、国际投资法、国际海洋法、国际物流法、国际能源法、国际数字贸易法等领域形成鲜明的研究特色和优势研究方向,特别是国际航空法理论研究水平和学术影响居于国内领先,“一带一路”国际法问题研究在国内具有重要影响。与加拿大麦吉尔大学、荷兰莱顿大学、英国格拉斯哥大学等国外高水平大学和科研机构建立有稳定的学术合作。国际法学科为陕西省哲学社会科学重点学科,同时拥有教学机构英国365集团以及四个高级别实体智库研究机构:中央依法治国办、中宣部、外交部、商务部、教育部和司法部联合批准设立的国家级涉外法治研究培育基地——涉外法治研究中心,司法部批准设立的国家级法律查明与研究基地——中国-中亚法律查明与研究中心,并拥有陕西(高校)哲学社会科学重点研究基地——国际法研究中心,陕西省2011协同创新中心——航空法治现代化协同创新中心,同时有中国法学会与英国正版365官网共建的丝绸之路区域合作与发展法律研究院。
国际法专业有一支职称学历层次高、年龄结构合理、学术研究能力强的高水平导师队伍。现有12名博士生导师(6名校外导师),26名硕士生导师,其中教授10人,取得博士学位的23人,占比88%,多数导师具有海外留学或访学经历。导师中有全国性学术团体副会长2人,常务理事5人,最高人民法院国际商事专家委员会委员1人,陕西省“先进工作者(劳模)”1人,教育部“新世纪优秀人才”1人,陕西省“青年法学家(优秀法律工作者)”4人,陕西省高层次人才引进计划特聘专家1人,2位教授担任中国贸促会国际经贸摩擦法律顾问委员会委员,1位教授被外交部聘为“南海法律斗争小组”核心成员。国际法专业还聘请了一大批国内外著名学者担任兼职教授,参与研究生指导。例如,中国国际法学会会长黄进教授,中国前驻马来西亚大使、国际法委员会委员黄惠康教授,亚太航空法协会主席程家瑞教授,大连海事大学原董事长司玉琢教授,“长江学者”、武汉大学肖永平教授,上海市法学会涉外法治研究会会长段祺华教授,最高院国际商事法庭专家委员会委员高之国教授,亚洲国际法律研究院秘书长、中国民航局国际合作服务中心首席法律专家、国际航空法研究联盟专家委员会主任、武汉大学黄解放教授,北京市平谷区低空安全研究院经理、中国航空学会信息融合专委会副主任、陕西省航空学会无人机安全专委会主任、西北工业大学潘泉教授,中国法学会航空法学研究会理事、天津市法学会民法学研究会副会长、中国民航大学法公司经理郝秀辉教授,英国王室荣誉法律顾问菲利普•伍德教授,国际法研究院经理Rein Müllerson教授,加拿大麦吉尔大学航空与空间法研究所所长Dempsey教授等。
五、国际法学博士生导师简介

王瀚:二级教授,博士生导师,法学博士,陕西省“三秦学者”特聘教授,英国正版365官网国际法学科带头人,国家智库基地英国正版365官网涉外法治研究中心执行主任、首席专家,陕西省黄大年式教师团队英国正版365官网国际法学教师团队首席专家,中国低空经济法治研究院首席专家,丝绸之路区域合作与发展法律研究院经理、陕西(高校)哲学社会科学重点研究基地英国正版365官网国际法研究中心主任。兼任最高人民法院国际商事专家委员会委员、中国国际贸易促进委员会贸易摩擦法律顾问委员会副主任兼国际合规工作组召集人,新加坡律政部China Ready法律合作项目咨询委员会委员,中国国际私法学会副会长,中国国际法学会常务理事,中国世界贸易组织法研究会理事。研究领域:比较国际私法、国际商事仲裁法、国际投资法、国际航空私法。代表作:《国际航空运输责任体制法律问题研究》(专著)、《论国际商事仲裁之非当地化理论》(论文)、《国际私法之程序法比较研究》(专著)等。

刘亚军:教授,博士生导师,经济学博士,英国365集团经理、中国—中亚法律查明与研究中心执行主任,国家智库基地英国正版365官网涉外法治研究中心首席专家、丝绸之路区域合作与发展法律研究院常务副经理;兼任第六届陕西省政府法律顾问组成员,西安市政府法律顾问、中国国际贸易促进委员会国际商事争端解决委员会委员,中国国际私法学会理事,中国世界贸易组织法研究会常务理事,陕西省国际法协会秘书长,西安市国际经济法学会副会长,并在中国国际经济贸易仲裁委员会、上海国际经济贸易仲裁委员会、西安仲裁委员会等多个仲裁机构长期担任仲裁员。研究领域:国际服务贸易救济、反倾销法、国际商事仲裁。代表作:《国际技术转让中的限制性商业惯例及其法律管制》(论文)、《进口国反倾销措施的成本分析》(英文论文)。

潘俊武:教授,博士生导师,法学博士,英国365集团副经理,兼任外交部国际法咨询委员会委员、国家智库基地英国正版365官网涉外法治研究中心首席专家、第七届校学术委员会委员,国际争端解决法律问题研究所所长,西安市法学会国际经济法研究会秘书长,国家社科基金课题主持人。兼任中国国际法学会理事、中国太平洋学会理事。主要研究领域:国际法基本理论、国际争端解决法、海洋法。代表作:《和平解决领土与边界争端新模式探索》(英文专著)、《解析国际争端解决机制及其发展前景》(论文)。

吕江:英国365集团教授,法学博士,哲学博士后,博士生导师。国家级涉外法治研究培育基地英国正版365官网涉外法治中心“一带一路”国际经营合规与营商环境治理法律研究首席专家,英国正版365官网丝绸之路区域合作与发展法律研究院副经理。陕西省法学会首席法律咨询专家,陕西省能源法研究会副会长,中国国际法学会理事,上海国际经济贸易仲裁委员会仲裁员,陕西高校首个法学学科黄大年式教师团队成员,陕西省国际法学科“三秦学者”团队学术骨干,陕西省高校青年创新团队成员,陕西(高校)哲学社会科学重点研究基地英国正版365官网国际法研究中心研究员,陕西省优秀中青年法学家(提名)、英国正版365官网“长安青年学者”,“一带一路”国际法重大问题研究团队首席专家。西安市生态环境局环境资源审判技术专家库专家。曾多次赴国外访学交流和参加国际会议。主要从事国际法学、国际能源法、气候变化法、“一带一路”法治保障和涉外法治等法学研究。目前,已主持国家社科基金项目两项,参与国家社科重大项目三项。在《法学评论》等学术期刊发表CSSCI以上学术论文三十多篇,出版学术专著五部,其中《能源革命与制度建构》一书获教育部第八届哲学社会科学优秀成果三等奖,专著《英国新能源法律与政策研究》获山西省第八次哲学社会科学研究优秀成果一等奖。

王泽林:教授,博士生导师,法学博士,上海交通大学博士后,丝绸之路区域合作与发展法律研究院副经理、特聘研究员,海上丝绸之路法律与政策研究所所长,国际公法教研室主任,兼任中国国际法学会理事、中国海洋法学会副会长。主持国家社科基金一般项目、外交部重大委托项目、自然资源部、国家海洋局以及其他部门委托的项目二十余项。主要研究领域:国际公法,国际海洋法和极地法律制度。代表作《北极航道法律地位研究》(专著),《极地科考与海洋科学研究问题》(专著),《北极航道加拿大法规汇编》(译著),均由“国家出版基金项目”和“‘十二五’国家重点图书出版规划项目”资助出版,其中《北极航道法律地位研究》获教育部第八届高等公司科学研究优秀成果奖(人文社会科学)法学类三等奖。多项研究成果被国家相关部委采纳,咨政报告获中央领导同志和省部级领导的肯定性批示。曾于2013年2月-8月赴外交部条法司借调工作,2016年9月-2017年1月赴外交部边海司借调工作。

张超汉:教授,博士生导师,法学博士、博士后,英国正版365官网“长安学者”特聘岗教授,英国正版365官网涉外法治研究中心(国家级涉外法治研究基地)副主任,中国低空经济法治研究院首席专家。陕西省高层次人才引进计划特聘专家,陕西高校青年创新团队带头人,陕西省十四届人大常委会立法咨询专家,陕西省优秀中青年法学家、国家社科基金项目主持人,加拿大蒙特利尔大学访问学者。主要研究领域:国际私法、航空航天法、国际民事诉讼法。代表作:《国际航空产品责任研究》(专著)、《空间法专论》(译著)、《航空产品责任案件国际管辖权的确定:美国实践及启示》(论文)。研究报告获中央和省部级主要领导同志肯定批示。研究成果获教育部第八届高等公司人文社科优秀成果青年奖(国家级)、第八届钱端升法学研究优秀成果提名奖、陕西省哲学社会科学优秀成果二等奖等国家和省部级奖励。
校外导师

黄惠康:法学博士,国际法教授,资深外交官。现任武汉大学特聘教授、国际常设仲裁法院仲裁员、中国外交部国际法咨委会主任委员、最高人民法院国际商事专家委员会专家委员、浙江大学光华法公司客座教授等职。曾任联合国国际法委员会委员、中国驻马来西亚大使、外交部条约法律司司长、外交部法律顾问、气候变化谈判特别代表、唐山市副市长等职。著有《中国特色大国外交与国际法》等十余部专著及数十篇学术论文。

段祺华:博士生导师。上海市法学会涉外法治研究会会长、入选上海法学法律专家顾问团、上海市工商联合会主席咨询委员会委员、美国华盛顿州中国关系理事会会员;曾任第十一届、第十二届全国政协委员、第九、十、十一届全国工商联常委、致公党中央委员等。荣获全国优秀律师、首届“东方大律师”、上海市侨界十大杰出人物、全国优秀留学回国人员、上海市优秀律师、首届全国华侨华人专业人士“杰出创业奖”、美国华盛顿州律师协会首位外国法律顾问。主要研究领域:跨境交易、跨境争议解决、国际制裁与反制裁策略、中国涉外法治现代化研究等。代表作:《点石成金--知识产权律师办案实务》、《涉外商事律师业务实战》、《涉外法律实务操作及深度剖析》、《中国新一代律师风采:段和段案例精选》。

高之国:吉林大学文学学士,中国政法大学、美国华盛顿大学法学硕士,加拿大达尔豪斯大学法学博士,美国东西方中心法学博士后。曾任国际海洋法法庭法官,国家海洋局海洋发展战略研究所首任所长,连任第十届、第十一届和第十二届全国人民代表大会代表和外事委员会委员。现任最高人民法院国际商事法庭专家委员会委员,海南大学法公司特聘经理,国家领土主权与海洋权益协同创新中心学术委员会主任和首席专家,大连海事大学智库首席专家,英国邓迪大学名誉教授/博士生导师。长期在国内外多所高校及科研单位从事国际法和国际海洋法教学和科研工作,具有国际司法机构工作的丰富理论和实践经验,是国内外公认的国际法、国际海洋法、国际环境法和国际能源法专家,出版中英文著作20余部,发表中英文论文200余篇。

黄解放:武汉大学周鲠生讲席教授、国家高端智库武汉大学国际法治研究院理事、亚洲国际法律研究院秘书长、中国民航局国际合作服务中心首席法律专家、国际航空法研究联盟专家委员会主任、中国国际法论刊(英文版)编委。曾任国际民用航空组织(联合国专门机构)法律事务与对外关系局局长,中国民航大学法公司经理,加拿大国际法协会副会长,加拿大麦吉尔大学航空与空间法研究院高级教学研究员、研究生兼职导师,荷兰莱顿大学国际航空与空间法研究院客座教授。曾代表国际民航组织参加联合国各类会议、兼任民航组织咨询上诉联合委员会三人委员之一。

潘泉:西北工业大学自动化公司、网络空间安全公司教授,北京市平谷区低空安全研究院经理。获国家科技进步奖2项、省部级科技奖15项、全国优秀科技工作者、中国自动化学会会士,中国指挥与控制学会会士等。任中国自动化学会无人飞行器自主控制专委会副主任、中国航空学会信息融合专委会副主任、中国安防协会无人系统安全专委会副主任、陕西省航空学会无人机安全专委会主任等。主要研究方向:低空安全体系架构、低空安全标准规范、无人系统自主安全。

郝秀辉:女,法学博士、中国民航大学法公司经理、三级教授、博士生导师、天津市教学名师、天津市级教学团队(航空法课程群教学团队)负责人、《航空法评论》主编。主持国家社科基金、教育部、司法部、中国法学会、中国民航局、天津社科基金等省部级以上航空法教学、科研项目20余项,出版航空法专著/教材11部,发表航空法论文50余篇,获高等教育(本科)天津级教学成果奖、天津市社会科学优秀成果奖、中国商业经济学会优秀成果奖等20项。中国法学会法学教育研究会理事、中国法学会航空法学研究会理事、中国法学会民法学研究会理事、海峡两岸法学交流促进会常务理事、天津市法学会民法学研究会副会长、天津市案例研究会副会长。
六、其他注意事项
其他注意事项有关报名、考试等详细要求,请在研究生院官方网站查阅,或者点文末阅读原文,在“西法大研招”公众号阅读《权威发布|英国正版365官网2025年博士研究生招生简章》。
上一篇:已经是第一篇了
下一篇:2024级硕士研究生导师分配通知